Product Demo 1: How to deploy Organizational Messages to Windows 11 Devices ( A Step-by-Step Guide​​​​​​​, 3 minutes)
Product Demo 2: How to configure Get Started App Organizational Message for New employees (High-Level Overview, 2 minutes)
What if ... 
Reimagining Design Without Borders: Exploring a world where UX frameworks serve as inspiration, not limitations.
Figma Prototype: Day 1 Journey
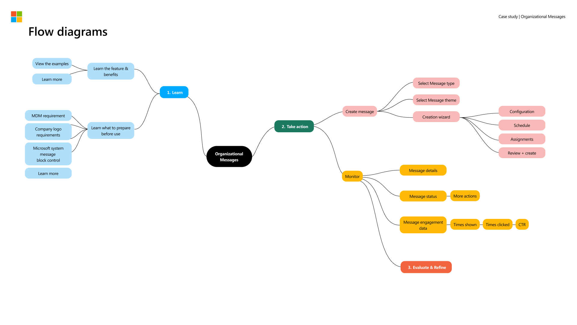
Understanding Organizational Messages and Prerequisites
* Figma technical note: Due to compatibility limitations, Figma prototype below is optimized for desktop viewing and may not function as intended on mobile devices.
Figma Prototype 2: Configure message and deploy
Figma Prototype 3: Configure Get started app
Figma Prototype: New Employee's Experience-Get started app
Thank you.​​​​​​​
Back to Top